《我是皇BT》12月末充值活动(12月28日至12月31日)
时间:2020-12-31
【活动时间】2020年12月28日00:00 - 2020年12月31日23:59
-----------------------------------------------
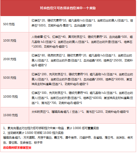
【单笔充值额外返利】联系客服发放,返利不算充值。
100-499额外返利20%、500-999额外返利30%、1000-1999额外返利40%、2000-4999额外返利50%、5000-9999额外返利80%、10000以上额外返利120%。
-----------------------------------------------
